2018年09月14日
2018年6月20日,天气凉爽,惠风和畅。深圳实验学校高中部19个获得深圳市教育局2017年立项的学生探究性小课题顺利开题。
深圳市教科院基础教育研究中心李庚靖主任、小课题项目负责人李敏博士,香港中文大学尹弘飚博士,深圳大学彭文达教授、何传新院长,深大附中陈伟主任、范立红老师,深圳第二实验学校宋泽红主任共8名课题评议专家莅临指导。深圳实验学校高中部程学军部主任,集团教育教学部田国生副主任、李健副主任,高中部教学科研处鲍方遒主任、刘焱锋助理,高一年级李新林主任、李阳主任等领导,课题组全体同学、指导老师和高一年级全体同学出席会议。会议由王佳琪同学主持。整个会议组织有序,充满了浓厚的学术氛围。
开题报告会上, 程学军部主任首先代表学校致辞。程主任总结回顾了高中部学生探究性小课题的发展状况,充分肯定了同学们的选题方向和学术视野,充分肯定了学校校本课程和客座教授课堂为同学们开展实验探究、项目研制搭建了良好平台;鼓励课题组同学在专家、老师的指导下保质保量地完成课题探究,做真实的研究,出真实的成果。会上程主任为课题评议专家颁发了课题指导聘书。
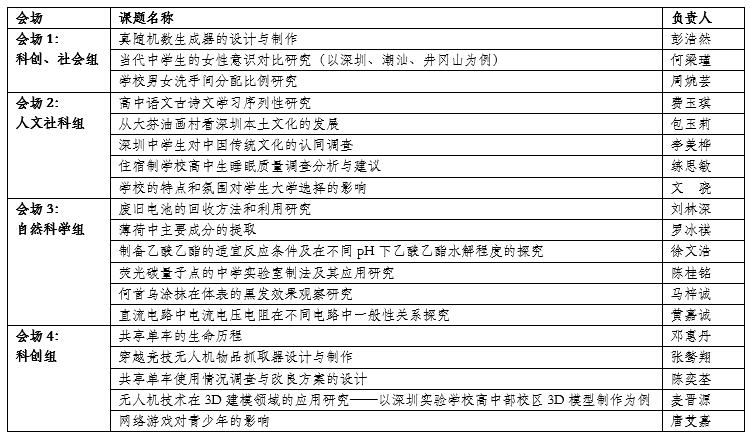
开题报告会按科技创新类、自然科学类、人文社科类等分四个会场开展课题汇报和评议活动。
《真随机数生成器的设计与制作》课题负责人彭浩然、组员张哲玮为了解决计算机伪随机数安全性的问题,结合创客思想和工具,利用各类传感器和Arduino开发平台,设计真随机数生成的算法;《当代中学生的女性意识对比研究》课题负责人何梁瑾、组员颜子鹏从课题选题、研究背景、研究内容、调查方法及分析等方面展开陈述,将问题具体化,制定详细而明确的调查问卷,引起了在场师生的广泛兴趣。《学校男女洗手间分配比例研究》课题负责人周婉芸通过问卷调查学生对洗手间比例的看法,然后对洗手间排队问题进行数学建模,有一定的研究深度。
虽是开题汇报,但三个课题组已做了大量研究工作,并取得了初步研究成果。深圳市教科院李庚靖主任、李敏博士,深圳大学彭文达教授、何传新院长,香港中文大学尹弘飚教授等评审专家,充分肯定了三份高水平、高标准的研究报告和同学们创新实干精神,并提出宝贵的意见和建议。
人文社科组课题汇报由杜红刚老师主持。《高中语文古诗文学习序列性研究》课题研究角度新颖,敢于打破常规;《从大芬油画村看深圳本土文化的发展》课题从小处着手,探究深圳城市发展的文化底蕴;《深圳中学生对中国传统文化的认同调查》课题研究计划严谨细致,清晰明了;《高中生睡眠质量调查分析与建议》课题注重实用性,思考充分;《学校的特点和氛围对学生大学选择的影响》课题呈现了已取得的研究成果,新颖独特。
在专家点评环节,香港中文大学尹弘飚教授和深大附中历史学科主任范立红老师高屋建瓴,中肯而又有深度的对每一个课题进行了全方位的点评。充分肯定了课题组同学们选题的成熟和充分的思考、准备,建议同学们对题目要大胆取舍选好切入口、研究方法上可以更丰富、内容上要有具体的价值阐述以及成果展示要有多样性。专家们的精彩点评对于课题组后期的研究具有重要的指导意义。
自然科学组课题汇报由李阳主任主持。《废旧电池的回收方法与研究》课题针对废旧电池污染问题,设想了多种解决办法,并验证其可行性;《薄荷中主要成分提取》研究文献资料,探索实验可行性方案;《制备乙酸乙酯的适宜反应条件及在不同pH下乙酸乙酯水解程度的探究》针对乙酸乙酯的制备条件,收集实验数据分析论证;《荧光碳量子点的中学实验室制备及应用研究》紧跟学科研究前沿,体现了中学生的创新能力和研究视野。《何首乌在人体表面涂抹效果》课题将传统中药重新发掘,力图更加高效解决白发问题。《直流电路中电流电压电阻一般性关系实验探究》旨在探究较为复杂电路比如电桥电路、网状电路等电流电压与电阻的关系。
深大附中教学处陈伟主任对课题逐一点评,希望课题小组注意发挥个人优势,做好分工协作。深圳大学化工学院何传新院长从实验数据获取、科研文献检索等研究方法提出宝贵建议。
科创组课题汇报由陈宏老师主持。《共享单车的生命历程》课题主要研究单辆单车的平均使用时间,日常损害、护理状况,探访老旧共享单车的处理方式、再利用情况,以及每辆单车的成本(包括维护费用)、效益等问题;《穿越竞技无人机物品抓取器设计与制作》课题主要研究无人机抓取器材料和构型的选择,并进行实验对比;《共享单车使用情况调查与改良方案的设计》课题研究的重点集中在共享单车的置物架的改良,并给出了多个改良方案;《无人机技术在3D建模领域的应用研究》使用无人机拍摄照片,再通过照片所包含的经纬度信息、高度信息等建立3D模型;《网络游戏对青少年的影响》课题通过调查研究青少年网络成瘾对其生理健康的影响。
深圳大学光电工程学院彭文达教授和深圳第二实验学校科技创新中心宋泽红主任就课题应用、研究过程等方面与课题组同学展开互动,指出课题研究可能遇到的困难并引导探究问题解决方案,让同学们受益良多。
程学军部主任对本次学生小课题开题活动给予高度评价,特别感谢评审专家们的专业指导和提出的宝贵建议,充分肯定全体课题组同学的专业素养和研究能力,希望同学们认真听取评审专家建议,发挥指导教师引领作用,利用好实验设备和研究资源,扎实研究,多出成果。会后,课程组成员与评审专家、指导老师一起合影留念。
小课题,大智慧,为人文素养、科学精神的培养提供了平台,是同学们对所学知识进一步的探究、质疑、实践。实验学校坚持做真实的教育,追求学生长远发展,为同学们提供探索研究的实验条件和专业的研究指导,期待同学们在小课题研究中收获成长和进步。(文/王佳琪、陈心仪、马梓诚 图/杜卫、王海峰)
