2025年03月22日
探书旅·铸校魂|深圳实验学校中学部“每周半天计划”首站
雅昌实践纪实:以青春笔墨共著实验四秩芳华献礼书
为深入贯彻落实《深圳市教育局关于进一步推进“每周半天计划”》试点工作的部署,深圳实验学校中学部作为试点学校,积极探索实践,以“阅读奠基+实践赋能”双引擎驱动落实每周校内阅读和校外实践,让学生在实践中成长,在生活世界里丰富生命连接。

自2025年3月5日起,深圳实验学校中学部七年级分批次陆续走进雅昌艺术中心,开启“每周半天计划”的首次校外实践之旅。在深圳实验学校副校长、中学部执行校长邓娟等行政团队的统筹指导下,教务处牵头策划,联动学生处等各部门,组织七年级组多次前往雅昌艺术中心踩点并召开课程设计和学生组织管理专班会。中学部课程设计组,以“一本书的诞生”为主题,充分利用雅昌艺术中心为学子打造的“学—探—创”一体化教学场景,精心设计跨学科融合课程,构建了“实践前课—实践课—实践后课”三阶学习链。










实践前课·知识筑基
行前,学生们自主研读语文课文《活板》,梳理活字印刷的工艺流程,并关联历史课本中宋元时期的科技成就。同时,在美术课上,学生们在老师的指导下学习了封面设计的基本要素,如构图、色彩和字体等,并以小组合作的方式绘制了“每周半天计划记录本”的封面,各小组创意无限。






实践课·情境赋能
活动当日,深圳实验学校中学部的学子们都化身成了“文化探索者”与“艺术创作者”。在雅昌艺术中心,学生们通过展厅探秘,对比《清明上河图》复刻卷轴与课本插图,触摸司母戊鼎纹理模型,深刻感悟印刷术对文明传承的重要作用。









来到一面高 30 米、宽 50 米的巨型艺术书墙前,学生们惊叹于“知识的瀑布”倾泻而下的视觉震撼。这些跨越时空的文化载体如立体的人类文明图谱,为学生们搭建起触摸历史、对话世界的桥梁。学生们近距离地欣赏各国各式的珍贵书籍,感受着艺术的滋养与启迪。除此之外,学生们通过数字互动屏“走进”《步辇图》中的唐朝盛景,直观感受历史课本中的民族交融场景。







在装帧工坊中,学生们首先观看了视频《一本书的诞生》,了解一本书从设计构思、印前筹备,到印刷、装帧全过程的 “诞生之路”。




紧接着开启的是每周半天计划记录本的装帧。学生们可将理论认知转化为创造性实践,分组协作,一针一线缝制线装书册,感受传统工艺的魅力和匠心。


在各小组的共同合作努力下,一本本独一无二的书——每周半天计划记录本诞生了。中学部学子将在这本记录本里,一起书写实验人在每周半天计划活动里的足迹和精彩,并以此构建个性化校史记忆,为深圳实验学校40周年校庆深情献礼。






实践后课·成果升华


活动结束后,一本本精心制作的每周半天计划记录本成为了学子们的“文化记忆簿”。有的同学用生动的图画再现雅昌书墙的震撼,有的以思维导图梳理书籍诞生流程;有的结合课本知识为最喜欢的展品做批注,体现知识活学活用。









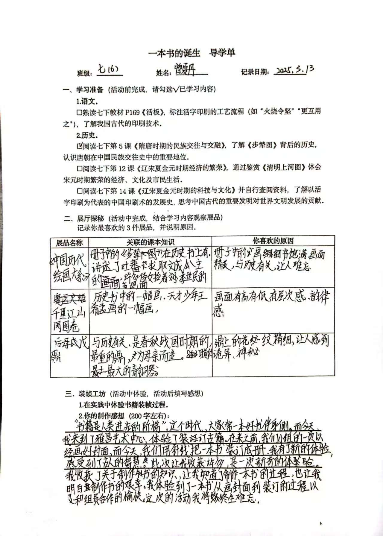
学生在活动中完成的学习单




学生活动感悟
七(2)班邓莞婧:走进雅昌艺术中心,像是踏入了书籍世界,沉浸于书籍印刷品的视觉盛宴。《步辇图》和《清明上河图》令我深刻感受到当时社会的背景。装订书籍是最让我难忘的,我们小组将纸和封面归起来,然后用针线将它们装帧在一起。成功装帧好后,我们小组倍感自豪。亲手装帧一本书,就像为散落的思想穿上整齐的外衣。这次活动我不仅了解到了课本以外的知识,更让我们明白了团队合作的重要性。
七(4)班 钟梓烨:深圳雅昌艺术馆之行,让我触摸到了书籍的灵魂,亲手体验了线装订的古法艺术。当针线穿过书脊时,我仿佛听见百年墨香在针脚中流淌。真品复印件上泛黄的纸张,屏幕上的古代青铜器,每一道裂痕都是时光的低语。现代科学技术与传统水墨在此交织,让我懂得:书籍,不仅是文字的载体,更是文明火种的传递者。
七(9)班 邱露瑶:雅昌美术馆之行,是一场穿越时空的文化盛宴。静静伫立的青铜器,周身散发着古朴庄重的气息;《清明上河图》将北宋的社会风貌呈现在我们面前,让我们对古代城市有了更深刻的认识;印刷术展区则让我们领略到了人类文明传承的伟大智慧;最让我难忘的是亲手制作一本书的创作体验。我们将不断丰富这本书,用实验学子的思考和行动为校庆献礼。
七(10)班 冯唐果尔:很开心学校能有“每周半日计划”。这半天中,我们可以到校外了解更多在课本中学不到的知识。这次我们来到了雅昌艺术中心,跟着讲解员一起看到了世界上最大的书墙,那种震撼是语言无法形容的。我们还装订了本书,再古朴和现代的碰撞中感受古人的聪明。这旅行真好!
七(12)班 胡杨:半天计划,带我们暂时脱离书本,去到更加广阔的世界学习。通过这次半天计划,我们从一幅幅精美的图画中,了解了许多书本以外的知识,感受了艺术之美和文化的魅力。在制作一本书的活动中,小伙伴们分工明确,展现了团队的力量。在这短短的半天中,我受益良多,不仅汲取了知识,也感受了团队精神。我相信半天计划给我的收获会对我产生巨大的影响。
以万物为教材,以世界为课堂。深实教育,正以开放的姿态,书写未来教育的无限可能。此次雅昌之行是深圳实验学校中学部“每周半天计划”的精彩开篇。未来,学校将继续连接校外教育资源协同育人,让深实学子在“关照自我,关注自然,关怀社会”的实践行动中,锤炼核心素养,为成为民族脊梁打下坚实的基础。(文/林意林 图/雅昌艺术中心、电教室、七年级组)