2025年07月01日
六月的风,裹挟着夏日的热情与教育的芬芳,轻轻拂过生机勃勃的实光校园。20日下午,一场满载收获与感恩的大会温情启幕——“实光磨砺见成长 未来可期绽芳华”深圳实验光明明湖学校第四批跟岗实习教师表彰大会。
成长四章:以时光淬炼教育初心
篇章一 启程 · 以初心拥抱教育热土
实习伊始,一场温馨的见面会为青年教师揭开了深圳实验的教育画卷。学校“人格健全、学业进步、特长明显、和谐发展”的办学理念,成为实习教师们成长的灯塔。


从聆听优秀教师的专题讲座到参与教学技能培训,从观摩示范课到尝试独立备课,初登讲台的青涩逐渐被专业与自信取代。
_1761013789.jpg)
_1761013789.jpg)
1_1761013789.jpg)


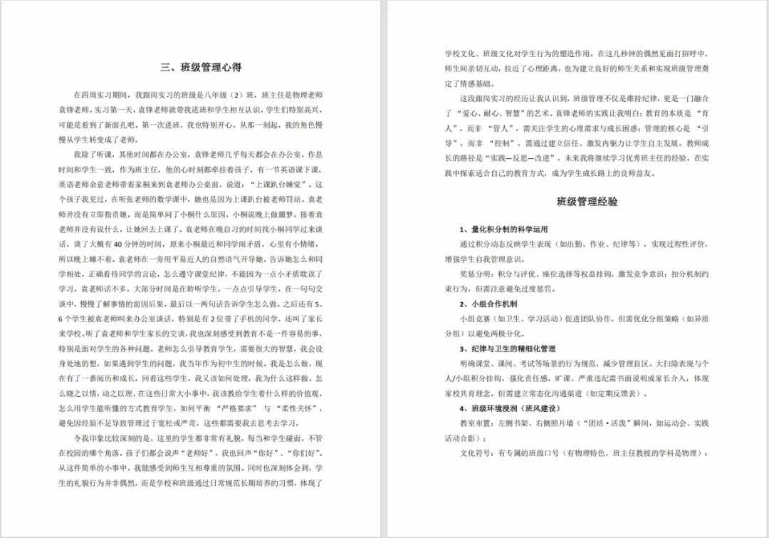
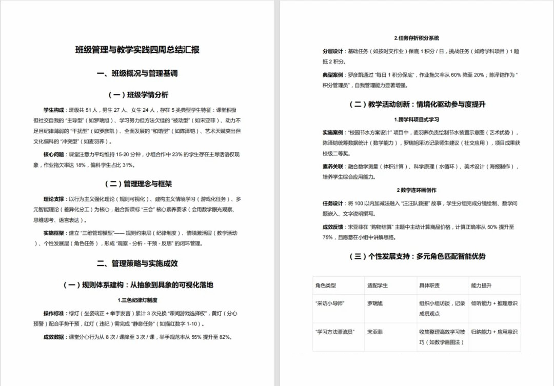
篇章二 耕耘 · 以实践书写成长答卷
课堂是教师的主场。实习教师们以饱满的热情投入教学实践:一遍遍打磨教案,一次次站上讲台,从手忙脚乱到从容把控,从单向讲授到互动生成。
_1761015386.jpg)

他们更深度地融入校园生活——与学生共赴越野跑的汗水飞扬,在包饺子实践中传递温情,为“六一”童趣校园点缀色彩,周末投身招生工作的忙碌身影……点滴实践,让教育的种子在心田生根发芽。


篇章三 沉淀 · 以反思浇灌专业之花
成长需要沉淀的力量。通过阶段汇报会、导师点评,实习教师们及时复盘教学得失,在反思中调整方向。一页页工整的听课记录、一张张新课标思维导图、一份份家校沟通提纲等,见证了他们从“模仿者”向“思考者”的转变。
_1761028501.jpg)
_1761028501.jpg)
粉笔字

听课记录、新课标思维导图
_1761029857.jpg)
_1761029886.jpg)
家校沟通提纲、班级管理感悟

_1761030459.jpg)
教学设计
_1761030553.jpg)
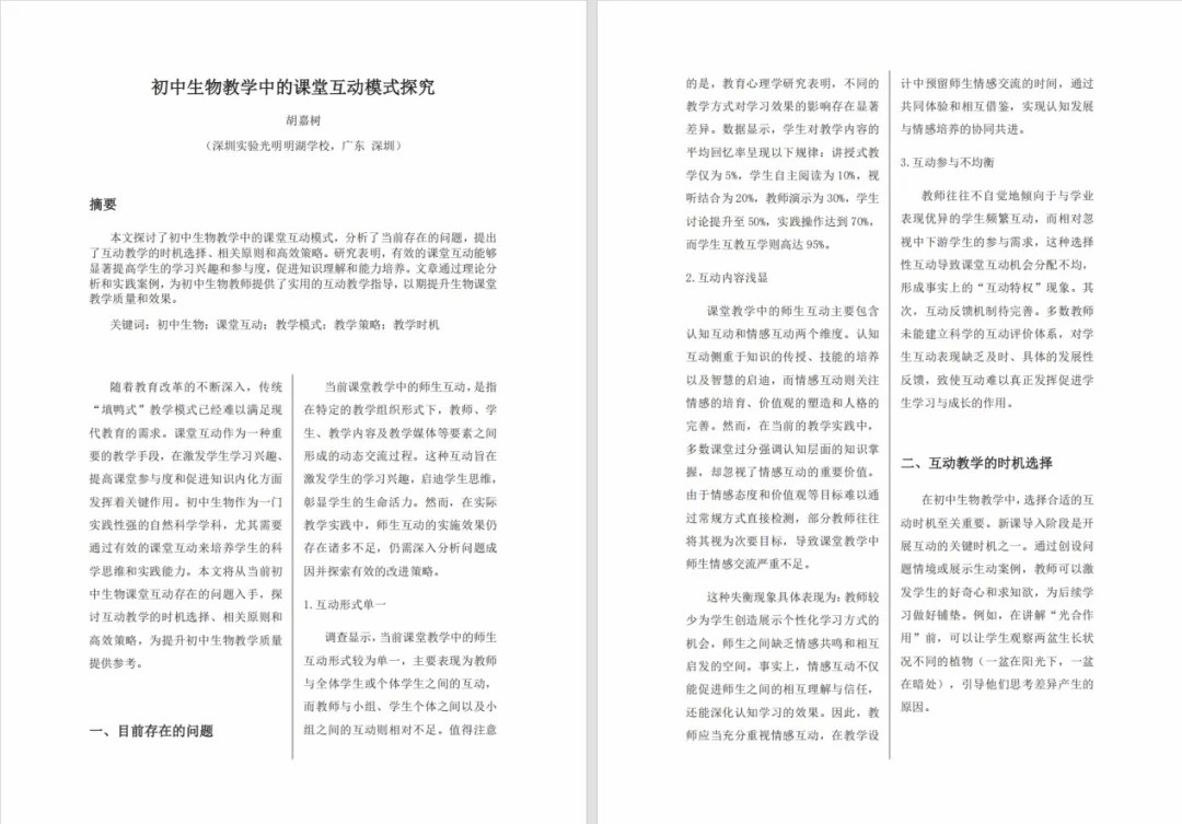
在学校的要求和导师们的指导下,实习教师尝试从实习问题和汇报中寻找论文灵感,深入思考和研究,完成学科论文。实习教师通过学科论文的撰写,将实践经验升华为理论探索,彰显了青年教师的研究潜力。
_1761030674.jpg)
篇章四 绽放 · 以芳华致敬教育理想
第四周的汇报课上,实习教师们交出了令人惊喜的答卷:地理课以PBL教学模式走进“澳大利亚”,数学课展示“连环画中的数学故事”,语文课进行非虚构探讨——“科学性与人文性的交融”,体育课组织学生学习肩肘倒立更是诠释了“从纸上谈兵到实战演练”的真谛……他们从最初的紧张局促到如今的收放自如,从关注教案执行到聚焦学生成长。这场蜕变,是4个星期的汗水凝结,更是深实验“以生为本”理念的生动诠释。


感恩传承:以深情铭刻“实”光印记
成长之声:
地理学科的陈丽州老师代表全体实习生动情回顾,“我们收获的远不止教学技艺的精进,还有导师们春风化雨般的指导和关怀、同伴间携手奋进的情谊,以及对‘深圳实验’教育理念的深度共鸣。”
_1761033716.jpg)
感恩之心:
生物学科胡嘉树老师向指导老师们致谢,“衷心祝愿学校蒸蒸日上,祝愿各位老师桃李芬芳!”

荣耀时刻:
校领导为优秀实习教师颁发证书,并给予了祝贺与鼓励,薄薄一纸承载着沉甸甸的认可和期许。
_1761033722.jpg)
领导点拨:以智慧点亮前行之路
白美保老师在总结中说到,在这一个月里,大家用行动诠释了“扎实”精神和“担当”二字。教师应该培养成就感和幸福感,要成为学习型教师、研究型教师和成长型教师。
_1761034560.jpg)
邱学统主任指出,教师要有平凡心,把教师本职工作做好,把自己的工作做扎实。希望大家作为明湖的首批教师,能为后面的新教师树立榜样。
_1761034560.jpg)
杜益明校长温情寄语:“教师不是简单的职业,是一种需要情怀和智慧的事业。班级管理的核心从来不是约束,而是引领。教育绝不是纸上谈兵,一定要脚踏实地!”
_1761034560.jpg)
向阳生长:以热爱奔赴教育山海
一个月太短,短到来不及细数所有感动;一个月又很长,长到足以让教育的星火燃成炬光。在深圳实验这片沃土上,实习教师们以青春之名,写下了关于成长的最美注脚。未来,他们将继续带着“实验精神”奔赴山海,在更广阔的教育天地里,续写更多芳华绽放的故事!
_1761034820.jpg)
_1761034896.jpg)
特别鸣谢
在第四批跟岗实习工作中,深圳实验光明学校为我校提供了全方位的支持。无论是导师团队的组建,还是食宿条件的解决,毫无保留、关怀备至,令我们十分感动!
诚挚感谢以朱灵辉校长为首的行政团队和导师团队!感谢深圳实验光明学校!( 文 / 容彬芳、白美保 图 / 袁敏、石泽华 )